新闻中心
公司被认定为福州市2023年第一批总部企业
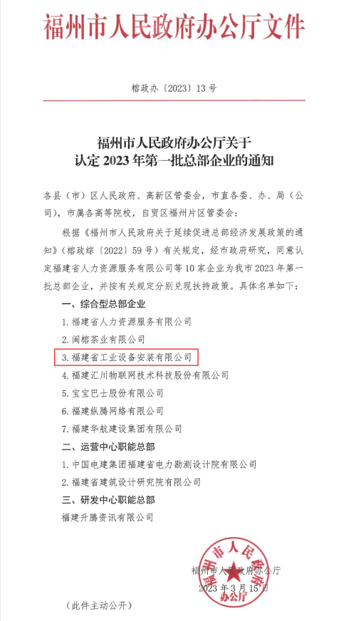
近日,福州市人民政府办公厅发布关于认定2023年第一批总部企业的通知,认定福建安装为福州市综合型总部企业。
总部企业是构建“高精尖”经济结构的重要推动力,是福州市人民政府对各个领域具有优势地位、发展潜力以及总部集聚效应显著企业的认证。根据《福州市人民政府关于延续促进总部经济发展政策的通知》精神,对经认定的总部企业将获得福州市政府人才、税收、经营等方面的政策扶持;同时也为企业吸纳优质合作伙伴、获取资源要素支撑等发挥促进作用。
此次公司被认定为市级总部企业,既是对公司发展业绩的高度认可,也是对公司在为地方税收、人才就业、经济发展等方面作出贡献的肯定。公司将以此为契机,充分发挥福州市总部企业的引领带动作用,进一步激发创新活力,释放高质量发展动力,为推动福州市总部经济高质量发展,增强省会城市辐射带动力,建设现代化国际城市贡献力量。(雷田文)
